专业的IC半导体授权代理方案商_深圳市至为芯科技有限公司
 
IP6831至为芯用于低功耗设备的2W无线充接收方案芯片
来源:未知 时间:2025-11-17 18:08
      英集芯IP6831是一款用于TWS耳机、智能穿戴、低功耗手持设备的2W无线充接收方案芯片,集成同步整流电路、功率输出模块、反向保护电路及NTC温度监测,形成“All in One”架构。省去外围元件,降低BOM成本。支持4V-13V输入电压,适配多种电源环境。针对小线圈、不规则线圈应用优化,增强对各类线圈的支持。采用QFN-16封装,体积仅为指甲盖的四分之一,配合精简外围电路,PCB占板面积节省超70%,适配超薄设计需求。
      一、技术特点:单芯片集成,优化空间与效率表现
      IP6831的主要特点在于其采用“All in One”单芯片架构。与传统方案中多颗芯片协同工作的方式不同,IP6831将同步整流电路、功率输出模块、反向保护电路及NTC温度监测等核心功能集成于QFN-16(3×3mm)的微型封装中。这一设计有助于减少PCB占板面积,并通过整体阻抗优化降低热损耗,提升芯片在密闭环境下的散热表现。
      其动态整流电压控制技术进一步优化了系统效率。通过实时匹配输入电压,IP6831的电能转换效率表现良好,相比传统方案有所提升。在TWS耳机充电仓的应用中,这一特性有助于缩短充电时间,同时将模块厚度控制在较小范围内,适应超薄设计需求。
      二、安全防护:多重机制提升充电体验
      针对微型设备对安全性的要求,IP6831设置了过压/欠压/过流、NTC温度保护及反向保护等多重防护机制:
      电压保护:当输入电压超过设定阈值时,芯片可自动切断电路,降低设备受到电压波动影响的风险;
      温度监控:NTC传感器实时监测芯片温度,在温度较高时可自动调整功率,有助于控制表面温度;
      反向保护:防止电流倒灌至发射端设备,减少对充电器或电源的潜在影响。
      IP6831的低温特性使其能在核磁共振室等特殊环境中持续供电,同时较低的睡眠电流有助于延长电池寿命,改善充电体验。
      三、应用场景:适用于消费电子与工业物联网领域
      IP6831的2W功率与宽电压输入(4V-13V)特性,使其适用于多种微型设备的无线化需求:
      1、智能穿戴设备:在智能手表、颈挂式耳机中,IP6831支持5V/9V/12V多档输出,兼容苹果7.5W定频调压、三星10W快充等协议,同时通过动态功率调节技术有助于减少过充对电池的影响;
      2、个护健康设备:无线充电动牙刷通过IP6831实现非接触式充电,减少了金属电极腐蚀的可能;其异物检测功能可在检测到异常时自动停止充电,降低无效能耗;
      3、工业物联网:在园林灌溉或鱼缸循环系统中,采用IP6831的微型水泵通过无线供电方案,以适当的功率密度维持水流稳定,同时反向保护电路有助于防止电机反转造成损坏;
      4、特殊环境设备:在核磁共振室等强电磁干扰场景中,IP6831的频率抖动技术可减少干扰信号的影响,保持充电效率相对稳定;其低温工作特性,使植入式医疗设备能在较冷环境下持续运行。
      四、开发支持:协助产品落地的技术方案
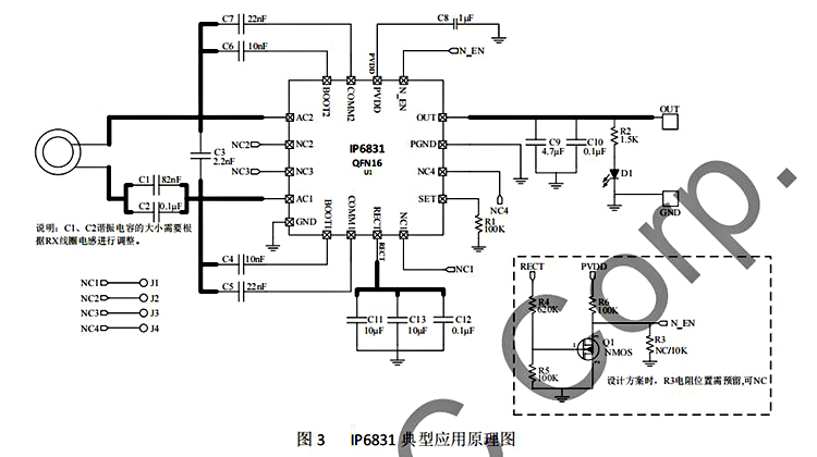
      英集芯为IP6831提供了相应的开发支持资料,包括规格书、典型应用原理图及PCB焊盘图,有助于降低研发难度。例如,在无线充电桌的应用中,工程师可参考IP6831的外围电路设计,较快实现“设备放置即自动唤醒充电”功能,缩短开发周期。此外,IP6831与电源管理芯片IP2333的配套使用,进一步优化了能源分配:IP6831负责将无线能量转化为5V稳压直流电,IP2333则通过I²C接口进行通信,根据设备状态调整功率策略,形成“充电+资源分配”的系统方案。
      五、市场影响:促进无线充电技术的微型化发展
      IP6831的应用对无线充电技术的发展起到了推动作用。在横向层面,其2W量级方案为微小功率段的应用提供了选择,使“用无线充电给纽扣电池供能”具备技术可行性;在纵向层面,通过优化线圈设计与算法,IP6831的传输效率较早期产品有所提高。随着Qi 2.0标准的推广,IP6831有望进一步整合NFC通信功能,实现“充电+数据交互”的集成方案,为设备智能化提供支持。
 

联系我们

  • 0755-29182747

  • 18126408985

  • 邮箱

    • 总 经 理 邮 箱:Titan@sz-dowell.com
    • 投 诉 监 督 邮 箱:marketing@sz-dowell.com

    在线客服

  •   胡先生
  • 微信二维码
    Copyright © 2026 深圳市至为芯科技有限公司 All rights reserved.  粤ICP备15084307号-1