专业的IC半导体授权代理方案商_深圳市至为芯科技有限公司
 
IP6833至为芯内置线性充电模块的5W无线充接收方案芯片
来源:未知 时间:2025-11-21 16:42
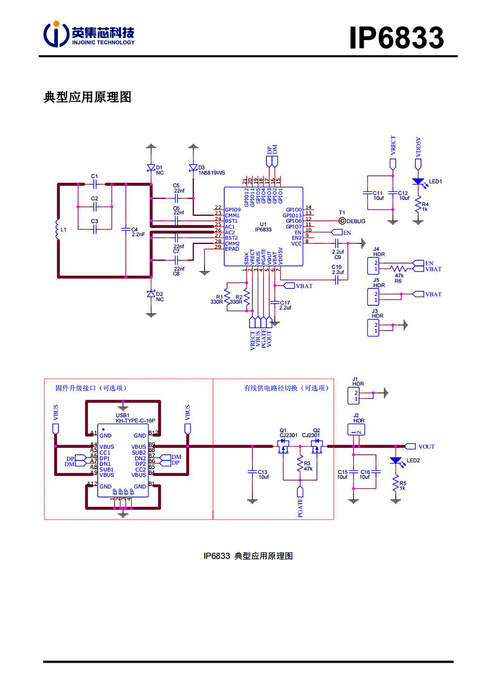
      英集芯IP6833是一款用于智能穿戴设备、移动榨汁杯、移动果蔬清洗机、电动牙刷等无线充电方案的5W无线充接收方案芯片,符合WPC Qi BPP标准。内置高效全桥同步整流电路、1.6A可调压LDO稳压器、800mA线性充电器,支持锂电池充电管理。集成32位MCU、10k Bytes MTP存储器、1k Bytes RAM及多通道12-bit SAR ADC,支持固件在线升级,减少外围器件需求。支持16V输入过压保护、LDO输出动态限流、充电电流可配置。采用QFN28封装,极小的占板面积便于集成到紧凑型设备中。
      一、集成度较高,有助于节省空间与成本
      IP6833是一款面向空间受限、低功耗设备设计的无线充电接收芯片,其特点之一在于集成度较高。芯片内部集成了32位MCU、10k字节MTP存储器、1k字节RAM以及多通道12位SAR ADC,使得IP6833能够独立完成无线充电接收、同步整流、LDO稳压、锂电池充电管理及电量计算等多项任务。该设计有助于减少外围器件数量,简化电路设计流程,降低整体成本。
      此外,IP6833采用QFN28(4mm×4mm)的小型封装,便于集成至智能手表、智能手环等空间有限的产品中,为产品的小型化设计提供了支持。
      二、转换效率良好,优化充电体验
      在无线充电技术中,转换效率是衡量芯片性能的重要指标之一。IP6833内置全同步整流电路,效率表现良好,有助于降低热损耗,提升充电效率。芯片还支持动态整流电压控制,可根据实际需求实时调整输出电压,进一步优化瞬态响应和带载效率,帮助设备在充电过程中保持稳定。
此外,IP6833内置1.6A调压LDO稳压器和800mA线性充电器,支持锂电池充电管理,可直接为设备电池充电,无需额外配置充电管理电路,有助于简化系统设计,提升充电便捷性。
      三、多重保护机制,增强安全可靠性
      在无线充电过程中,安全性是用户关注的重点。IP6833内置了过温、过压及过流等保护机制,能够实时监测充电参数,在检测到异常时启动保护措施,有助于防止设备受损。芯片还支持16V输入过压保护,可在电压异常时提供防护。
      此外,IP6833内置温度传感器,能够实时监测芯片温度,在高温情况下可自动调整充电功率或暂停充电,有助于防止电流倒灌,保护电池和芯片安全。这些设计使IP6833在多种应用环境中能够保持稳定运行。
      四、功耗较低,有助于延长电池续航
      对于智能穿戴设备等低功耗产品,功耗表现是衡量芯片的重要指标之一。IP6833在功耗控制方面表现良好,其深度睡眠模式功耗处于较低水平,有助于设备在长时间待机状态下维持较低能耗,从而支持电池续航时间的延长。
      同时,IP6833支持无线和有线充电路径切换功能,用户可根据实际需求选择充电方式,进一步提升了充电的灵活性与便捷性,适用于智能手表、智能手环等需要长时间佩戴的设备。
      五、支持灵活适配与升级,适应多样化需求
      随着技术发展,用户对无线充电设备的需求也在不断变化。IP6833内置低功耗MCU和MTP存储器,支持固件在线升级,使芯片能够根据市场需求进行功能更新与性能优化,有助于提供更加灵活多样的解决方案。
      六、适用多种应用场景,支持产品创新
      IP6833凭借其集成度高、效率良好与功耗较低的特点,适用于智能穿戴设备、健康医疗设备及各类低功耗手持设备。例如,在智能手表中,IP6833可集成于表体实现无线充电,同时支持有线充电切换;在各类低功耗手持设备中,IP6833则有助于简化电路设计,支持产品创新。
      结语
      英集芯IP6833无线充电接收芯片以较高的集成度、良好的效率表现与较低的功耗特性,为智能穿戴设备等低功耗手持设备提供了实用的无线充电解决方案。随着技术持续发展,IP6833有望继续发挥其特点,支持更多产品实现无线充电功能,为用户带来更为便捷和安全的充电体验。
 

联系我们

  • 0755-29182747

  • 18126408985

  • 邮箱

    • 总 经 理 邮 箱:Titan@sz-dowell.com
    • 投 诉 监 督 邮 箱:marketing@sz-dowell.com

    在线客服

  •   胡先生
  • 微信二维码
    Copyright © 2026 深圳市至为芯科技有限公司 All rights reserved.  粤ICP备15084307号-1